Hi i'm new here, i hope i didn't do anything wrong. I want to show you something:
TamasEduard.com - Thinks critically and questions everything!
Hi i'm new here, i hope i didn't do anything wrong. I want to show you something:
TamasEduard.com - Thinks critically and questions everything!
Hello and Welcome Tamas!
A very nice professional Expermiment!
Thanks for sharing!
Chris
Welcome Tamas.
Thanks for sharing your experiment.
There is a scientist who studied the subject deeply,
If you want look for Konstantin Meyl on the web, it has videos and books
published in english.
Thanks in advance.
YoElMiCrO.
I thank you for your warm welcome. Unfortunately I am poor like most of us and I have no possibility to make donation
But in return I can help you with tips and free profesional housting on my web server.
Now I am working on a movie about resonance, witch I hope you will like ![]()
With all my heart I think the secret is to share what you have with others so that you can receive back multiplied.
http://www.TamasEduard.com - Thinks critically and questions everything
TamasEduard.com - Thinks critically and questions everything!
Hey Tamas,
Those that contribute, experiments, work wise, are not expected to donate financially, they have done their bit, as you have! You have the option to put a PayPal Donate Button at the top of your page for donations. Every little bit helps!
Those that do not contribute with experiments, and work, we ask for a little donation from time to time to help keep the wheels spinning, to help keep us up and running.
So please don't feel obligated!
For those readers that make a tone of money, please donate to your favorite Inventor that shares freely their work!
Help not just them out, but generations to come!
Best wishes,
Chris
I want to show you a picture witch I hope will make you think. If you have a 4-channel osciloscope you can consider yourself happy (i have only 2-chanel
) because you will be amazed. Good luck ![]()
Please share my video on your channels because youtube and google are censoring me the most since I made my site public. ![]()
Thank you very much.
http://www.TamasEduard.com - Thinks critically and questions everything !

TamasEduard.com - Thinks critically and questions everything!
pretty looking for tamas . btw your linear motor, - i am very keen too compare it too my own.
efficiency well over 100% is easily achievable. , however like my newman machine, it does not break lenz's law, so generator efficiency is not amazing ... when do you think we can get a few pictures of yours ?
https://www.google.com/search?q=director+patrick+watkins+linear+motor&client=firefox-b&ie=UTF-8&oe=UTF-8&sxsrf=ACYBGNS_g71Y1udeFSoH0yUwrZj8PPZWJA:1569595768266&source=lnms&tbm=vid&sa=X&ved=0ahUKEwjti9Xxn_HkAhWFbisKHdNfCPcQ_AUICigF
my best efficiency recorded was 670grams of force @ above 1meter per second - meaning above, 670% efficiency
that was with a 50mm diameter steel rod, ( you want as thick as possible ). and 100mm long, ( you want as short as practical ). with an enourmous magnet on each end.
Hey Eduard, May I ask you two questions about the posted experiments: The first regarding the Tesla coils in the power transmission device. You have a second winding on the top of the pipe, what relationship between the two windings? The second question in the transformer device, in the schematic a light bulb is placed between the LEDs, but in the image it appears to be a neon?. Thanks for sharing your work. Vidura.
Regarding the second experiment, and Tamas, please correct me if I am misrepresenting what you are trying to show, it demonstrates a conundrum. Its a good example of this idea that energy in a secondary can light the bulbs where the primary it couldn't. We know the power is the same, but clearly the work produced by that power is not the same. In the primary nothing is lit but in the secondary it is lit. Stepping up the voltage and adding a little resonance allowed work to be performed that otherwise was not performed.
While we understand at some level this is expected according to voltage drops it is a reminder of one of the problems that we face with any device. There are actually a lot of different ways this problem can be expressed. For example, given two systems if we say one is 100% efficient, than is a system that can accomplish the same work in a shorter amount of time more efficient? You would think the answer must be yes, but it is surprisingly difficult to prove that. In fact when you find such a system you may end up just moving the goal post to say the second one is clearly more efficient therefore the first can't actually be 100% efficient.
I think what the problem really boils down too is that we find it is generally difficult to sum up all the work performed since devices may emit energy in multiple forms and we never bother to sum it all up often we are only looking at one aspect.. For example, we might look at kinetic energy, or electrical energy, but completely ignore energy emitted as sound, heat, or em waves or anything else undesirable. Whatever is desirable we measure, and undesirable is ignored or we work to eliminate it. No matter what the results are we declare it is all in balance, yet we never really bother to measure it, but don't worry it must be because the math tells us it is so. ![]()
Just passing this along from a young "Maker Fellow" -
A very inexpensive Experiment/Test (and fun) - fifteen bucks and 17 minutes:
The "One Transmitter" feeding "Multiple Receivers" theory idea thingy - hey, don't use that "T" word around here!
Cost about $15US total [$3 for each station - 1 TX & 4 RX] (free shipping!) everything included except power source:
More:
TESLA COIL - Wireless Power Transfer and Plasma Music Demos
Wireless Power Transfer demo video (without ground - uses whip antennas & a small flat tin-foil patch at receiver):
https://v.youku.com/v_show/id_XMzgwMDM5MTk3Mg==.html?spm=a2h0j.11185381.listitem_page1.5~A
Plasma Music demo video:
https://v.youku.com/v_show/id_XMzgwMDM4NjAxNg==.html?spm=a2h0j.11185381.listitem_page1.5!2~A
Tesla Coil Devices - (built - purchase - Amazon - low cost):
https://www.amazon.com/gp/product/B0794P2MB1/ref=ask_ql_qh_dp_hza?th=1
Tesla Coil Devices - other (built - purchase - lower cost - Amazon):
https://www.amazon.com/s?k=tesla+coil&tag=noveltystreet-20&ref=nb_sb_noss
Enjoy the weekend ...
Forgot to add this -
One low cost option for the Capacitive Sphere part of a Tesla Coil (top load) is "known as" a "Gazing Ball." These are generally made of Stainless Steel and are usually a lot cheaper than Aluminum spheres. They are available in a variety of sizes.
You have to drill the mounting hole and then use a so called "Blind Threaded Nut" or "Threaded Rivet."
Gazing Balls example:
Threaded Rivet example:
https://www.harborfreight.com/45-piece-threaded-insert-riveter-kit-1210.html
Select the Sphere size (calculate) to suit the application - kinda finishes your test Tesla Coil as well!
Sorry if this is "off-topic" - just delete these posts if they are, no problem...
re - patrik1
My engine is a small toy, witch highlights the principle of operation. Fits in the palm with all the control part. ![]()
When it works it consumes only 0.03W ![]()
When I do a professional engine I will make a movie.
Thanks.
www.TamasEduard.com - Thinks critically and questions everything !
TamasEduard.com - Thinks critically and questions everything!
re - Vidura
In the Tesla Wireles Power Transmission movies, end coils are for the frequency adjustment and act as a capacitor. Just like Tesla's patents ![]()
In the resonant transformer, there are two small bulbs of 6v at 50mA.
Thanks.
www.TamasEduard.com - Thinks critically and questions everything !
TamasEduard.com - Thinks critically and questions everything!
re - Zanzal
In any resonant circuit, is a maximum disturbance of the environment, witch the great Nicolae Teslea (Nikola Tesla) called this environment: ETHER. It has properties of a liquid, but it is not liquid. We can only iteract with it but we cannot see it
This measure was taken by the Creator, so that we people go to work.
YES, this amplified disturbance of the environment can be extracted witbouth destroying it (just extracted in another form) !
In my resonat transformer efficiency is between 92% - 99%, if you let it operate freely ! IF YOU DO NOT HAVE RESISTIVITY (light bulb and led diode), IT EXCEEDS 100%
Test and you will see that I am right ![]()
Thanks.
www.TamasEduard.com - Thinks critically and questions everything !
TamasEduard.com - Thinks critically and questions everything!
Please share my video, by any means, because youtube censors me ![]()
If you disable the location and emprt the cache, then look for my movie, you will NOT find it ![]()
Thank you from my heart, and I wish you only wonderful things.
www.TamasEduard.com - Thinks critically and questions everything !
TamasEduard.com - Thinks critically and questions everything!
@Tamas, yeah I really enjoy experimenting with single wire transfer systems. Those efficiency numbers are really good. My max efficiency was only 60% and it took me a while to get it that high. But then I was also not using Tesla's design, but my own. Mine had a space advantage as it did not require large coils, but the efficiency was not great so it was not practical. Amazing stuff, hopefully I can get back to it one day.
re - Zanzal
In the Tesla Wireless Power Transmission you have to consider a few things:
- you must have high voltage
- you must have resonance
- an automatic method of adjusting the resonance
- and the same frame of reference
I hope with all my heart that these will help ![]()
TamasEduard.com - Thinks critically and questions everything !
TamasEduard.com - Thinks critically and questions everything!
Good friends,
I come back with additional information for those who have experimented with the resonant transformer. When the resonace is reached, in the primary the voltage and intensity are in phase, and in the secondary the voltage and intensity are offset by 90...95 degrees. ![]()
If the resistivity is eliminated from the circuit, then we obtain over 100% efficiency. ![]()
I look forward to you test.
TamasEduard.com - Thinks critically and questions everything !
TamasEduard.com - Thinks critically and questions everything!
Hi.
Tamas.
At the beginning of this video you can see the measurement corresponding to your drawing.
Frequency tuning also increases the secondary voltage and current.
This happens when the seed begins to saturate. Therefore, the secondary magnetic field is looking for another way.
It closes where it is easier for him.
If there is no column short circuit then in the air.
If there is a column short circuit then the secondary magnetic path will close in the short iron.
This can be detected by measuring the iductivity.
You can see it here.
Therefore, never forget:
A distinction must be made between primary and secondary magnetic fields.
As well as coil flux and iron flux.This applies to all transformers. Whatever its material. At most, its saturation value will be different.
Simple experiment.
The experiment was carried out on a transformer made out of a microwave oven. But the better the transformer material, the better the profit.
What I measured is about 4-5 times the input power.
But remember, this is reactive power!
If we reach into the resonance (load the oscillating circuit) then the resonance will collapse.
I built a controlled system.
I timed the power out of the secondary resonant circuit.
Unfortunately, the system crashes here too.
Re - Atti
In a overunity resonant system:
www.TamasEduard.com Thinks critically and questions everything !
TamasEduard.com - Thinks critically and questions everything!
Hey TamasEduard, Atti
There exist several devices which can produce huge amounts of reactive power, the classical teslacoil being an obvious example. To tap this energy we need to apply special techniques without damping the resonance to obtain active power from such a system.
If I may ask, why you think to need active power on the input, would it not be better the other way to be reactive on the input and active power on the output? At least conventional power meters reads zero at 90º phase shift on the input.
Regarda Vidura
Hello friends .. although in my YouTube channel I have 5 Videos with these experiments ..
I managed to remove the function generator and oscilloscope and make a simpler circuit to demonstrate the transmission of energy by 1 conductor, occupying only 3V of input and 66mA which is equivalent to a power of 0.2W. In the output to be able to measure correctly 30 diodes configured in groups of 5 were used, so that they have maximum illumination at 15 Volt. In this test the LEDs are not at maximum power, but enough to illuminate well.
Measuring the output correctly is a challenge, but when rectifying with a bridge of fast diodes and stabilizing the measurement with electrolytic capacitors, both current and voltage can be measured and thus obtain the Efficiency of output of any system, although it seems this on unit is not .. round only 30% efficiency .. but in configurations with pancake coils, 50% is easily exceeded
I leave some pictures of a small test with a small coil


We can also see how the system works in Near Wifi mode:

Old pictures...

In resonance ..



Regards
J.Lezana
Hi J. I was inspired by your post and a little in a hurry I try to replicate your experiment.
I'm grateful to you for sharing.
I try to setup like you wrote: two pancache coils of about 6 meter long cable as input (from signal generator) and output (led/lamp), and two pancache cois bifilar of about 3 meter long cable wrapped double(for energy transmission).
Unfortunatly my signal generator can't provide a higher voltage of 1,16V at frequency of MHz, so I can supply the trasmission line only with a sinusoidal signal of 1,16Vpk pk at 4.8MHz, but the result was remarkable: at ouput coil I measured 4Vpk pk and the led it is slightly lit. while the generator led is off.
cause the line is very short, yellow cable, the resonance freq. is high, it is right?

I found that there is a precise position of coils for the best coupling, slightly displaced.

input led is off

output slightly on with 4V signal

many thanks for inspiration. bye
Hello friends! I recently came across this paper The Tesla Currents in Electrodynamics which describes a very interesting theory related to single wire transmission. I've done several experiments myself in the past and have confirmed certain unusual properties of single wire transmission. I found their paper fit very well with my own observations so I thought I'd pass it along.
Hi Mish .. I answered you in Spanish on my channel ..
The Coils recommend you lift it one on top of the other until you find the distance where you get the best power. When you move them over each other ... the signal is slightly distorted.
The other is that depending on the wire the inductance can vary .. the same as the parasitic capacitance between turns ... and you must necessarily use at least 3 volt rms in the input so that you get a good output signal ... The output LEDs are configured for 9V. This means 3 LEDs in series. Always in resonance you will get more voltage at the output than at the input, in addition the LEDs will light up with less voltage due to the high frequency .. use at least 1 meter of distance between coils .. and I recommend you increase the number of meters of the coils .. to obtain resonance frequencies of the order of the Khz. To do this you must use at least 20 meters of wire per coil, always respecting the single line and 10 + 10 meters of the Bifilar.
I hope this information helps you .. A hug
Zanzal, Good document Thank you!
J.L
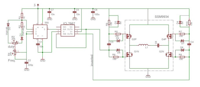
Hi, on the track of above works, my little experiment of power transmission with a single wire, between two flyback transformers, taken from a commercial board for lcd display lamp inverter.
The wire collect the two high tension sides, and supply a lamp at the secondary of final transformer, my circuit serves to drive an H bridge which has proved to work well in this applicatioin. The signal inversion at one channel of 7667 driver is not really correct because is affected by propagation delay of component(must take in mind), but for now it works. At low level of power(about 6V 400mA) to turn on the lamp you need a ground plane near the output transformer (just the transformer is placed on it), otherwise you get only a corona effect in the bulb. it is interesting to observe the transition between corona and current, when a mass is approached to the transformer (hand, grounded plate, etc.). I hope it will interest someone. good day

the well designed circuit of H bridge was taken by commercial board of lcd driver lamp.


there is also a led plugged along the single line.

corona effect when touch the lamp
bye
No one online at the moment
Past Visitors: 0 | Live Visitors: 0
3D globe widget by: Chris Sykes
In physics, scalars are physical quantities that are unaffected by changes to a vector space basis. Scalars are often accompanied by units of measurement, as in "10 cm". Examples of scalar quantities are mass, distance, charge, volume, time, speed, and the magnitude of physical vectors in general.
You need to forget the Non-Sense that some spout with out knowing the actual Definition of the word Scalar! Some people talk absolute Bull Sh*t!
The pressure P in the formula P = pgh, pgh is a scalar that tells you the amount of this squashing force per unit area in a fluid.
A Scalar, having both direction and magnitude, can be anything! The Magnetic Field, a Charge moving, yet some Numb Nuts think it means Magic Science!
Hello my children. This is Yahweh, the one true Lord. You have found creation's secret. Now share it peacefully with the world.
Ref: Message from God written inside the Human Genome
God be in my head, and in my thinking.
God be in my eyes, and in my looking.
God be in my mouth, and in my speaking.
Oh, God be in my heart, and in my understanding.
We love and trust in our Lord, Jesus Christ of Nazareth!

More than anything else, your contributions to this forum are most important! We are trying to actively get all visitors involved, but we do only have a few main contributors, which are very much appreciated! If you would like to see more pages with more detailed experiments and answers, perhaps a contribution of another type maybe possible:
They REFUSE to tell me why!
The content I am sharing is not only unique, but is changing the world as we know it! Please Support Us!
Thank You So Much!
FringeIdeas
30
Chris
20
Plasmonic
20

Ere many generations pass, our machinery will be driven by a power obtainable at any point of the universe. This idea is not novel. Men have been led to it long ago by instinct or reason. It has been expressed in many ways, and in many places, in the history of old and new. We find it in the delightful myth of Antheus, who drives power from the earth; we find it among the subtle speculations of one of your splendid mathematicians, and in many hints and statements of thinkers of the present time. Throughout space there is energy. Is this energy static or kinetic? If static, our hopes are in vain; if kinetic - and this we know it is for certain - then it is a mere question of time when men will succeed in attaching their machinery to the very wheelwork of nature.
Experiments With Alternate Currents Of High Potential And High Frequency (February 1892).