I am starting work on building a Smith Generator. Thanks to your work here, I am getting the role of Bucking Coils on the circuit. I found this link for starters, a pdf that purports to tell you how to build one:
projectavalon.net/forum4/attachment.php?attachmentid=25399
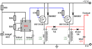
I extracted another schematic and made it an attachment below. What they do not mention anywhere in the document is that coil L2 most likely is a Bucking Coil, as you have most eloquently shown here! I guess they do say it is a "Tesla Coil". I guess that could be a Partnered Output Coil. I have seen similar schematics on youtubes by kdkinen, where he shows his replication attempts seemingly at least generating OU. His schematics I can clearly see the Partnered Output Coils. So with this understanding I think I will attempt a replication. It seems very simple. You use a 30 ma NST to get thousands of volts. The front of the the circuit as shown uses a small inverter driven by a 12v battery to get 120v AC, which is fed thru a variac to control the input voltage to the NST. The final output is supposed to be up to 8000v @ ~20A DC, as the L1/L2 is 4:1 step-up! Pretty astounding.
I am not going to use a battery to run an inverter to drive the system. I will just initially plug my variac into the wall. You do need a real sine wave input for this.
So the front of the circuit feeding L1 starting with the output of the NST is grounded at the center point tap of the NST. The output of the NST is rectified to extract the starting HV and then reconverted to AC with a spark gap tuned with resistors and caps to the coil L1 for about 31.5 kHZ AC .
Here is a hand drawn schematic online and in the pdf : 
I got a little excited about solving the performance issues of the L1 circuit and clicked the solved button thinking it just applied to the post by Marathonman showing how Tesla built such circuits. But no, it got applied to the entire trhead, and is apparently a big database issue to correct. So please ignore the green solved check!























